Improving review system at Bike24 to increase trust and conversion

With the largest assortment of bike-related products, reviews were the least focused area of improvement. However, having significantly better review ratings and a friction-free process of posting reviews will allow other customers to make significant buying decisions. We identified the touch points where the most impact could be during the consuming product reviews and also posting reviews.

Successfully increased average rating of products from 3.2 stars to 4.2 stars and doubled the volume of trusted reviews posted by customers, this increased customer trust and usability.

My Role: Product Designer | Team: Checkout & Retain | Duration: 3 months | Collaboration with Peter (Product Manager), Engineers, Customer Service

Whats the problem?

Imagine visiting an online bike store to shop for all things bike-related. After hours of searching, you finally land on a product page—only to be greeted by a flood of negative, anonymous reviews. Frustrating, right?

What would you do?

When we asked several customers, the majority said they’d buy the product elsewhere, where reviews were more positive and trustworthy.

But why was this happening?

The issue stemmed from an imbalance: unhappy customers were quick to post negative reviews, while satisfied ones had no incentive or encouragement to share their positive experiences.

Our customers mentioned reviews - a lot of times.

Other brands offered review system that provided value to the customers right away!

Bike24 offered fewer features to customers compared to most market players and competitors. This analysis highlighted the key features offered by others and provided insights into why customers place greater trust in those competitors.

Identifying and Addressing Rating Disparities

Through analysis, we discovered that the average rating and review count for most of our products were lower than market competitors, despite:

  • High Customer Satisfaction: Evidenced by strong NPS (Net Promoter Score) results.

  • Comparable Product Quality: Our offerings align closely with competitor standards.

How is review being managed at Bike24..

The current review management process involves manual oversight, limiting efficiency and impact. Key challenges include:

  • Manual Review Approval: Customer service spends ~1 hour daily to process ~22 reviews.

  • Anonymous Reviews: Lack of customer data prevents direct communication with dissatisfied users, limiting resolution opportunities.

  • On-Page Replies: Negative reviews receive boilerplate responses, with only ~12% of customers engaging further.

  • High Complaint Volume: ~90% of replies are directed at complaints, emphasizing the need for a better approach to handling dissatisfaction.

Optimization Opportunities:

  1. Streamlining Review Approvals:

    • Implement a swearword pre-filter and automated content moderation tools to reduce manual workload.

  2. Enhancing Feedback & Reply Processes:

    • Introduce a verified review system to link reviews with customer data, enabling personalized support.

    • Provide tailored responses instead of generic boilerplate replies to foster trust and engagement.

  3. Proactive Customer Support:

    • Redirect dissatisfied reviewers to a customer service channel before review submission (e.g., with a "Contact Us First" prompt).

Expected Impact:
These optimizations aim to increase efficiency, reduce negative review impact, and improve customer satisfaction by resolving issues more effectively.

Higher Rating products lead to better conversions!

Hypothesis

  1. High Average Review Rating and Conversion Rate
    If a product has a high average review rating prominently displayed, potential customers browsing and considering a purchase will have higher confidence in the product. This, in turn, will lead to an increase in conversion rates because a good review rating acts as social proof, signaling the product’s quality and customer satisfaction, ultimately encouraging customers to complete their purchase.

  2. Excluding Negative Reviews and Conversion Rate
    If negative review ratings are not displayed temporarily on the product or service page, potential customers will perceive the product more favorably. This improved perception, driven by the absence of negative feedback, is expected to create a more positive impression of the product or service, enhancing customers' perception of quality and encouraging them to complete the purchase.

Success Metrics (KPIs)

To measure the success of the above hypotheses, we will track the following KPIs:

  1. Conversions on Products with Displayed Reviews:
    The number of successful purchases for products with prominently displayed reviews.

  2. Add to Cart Rate for Products with Reviews:
    The percentage of users who add a product with visible reviews to their cart.

  3. Revenue:
    The total revenue generated from products with visible reviews and/or without negative feedback, to assess the financial impact.

Screenshot Control

Results

Screenshot T1

Screenshot T2

  • Increasing the Review Rating from 2 to 5 Stars increased the Conversion Rate by 50%

  • Temporarily hiding 2 Star or lower rated Reviews from the PDP increased Conversions by +33%

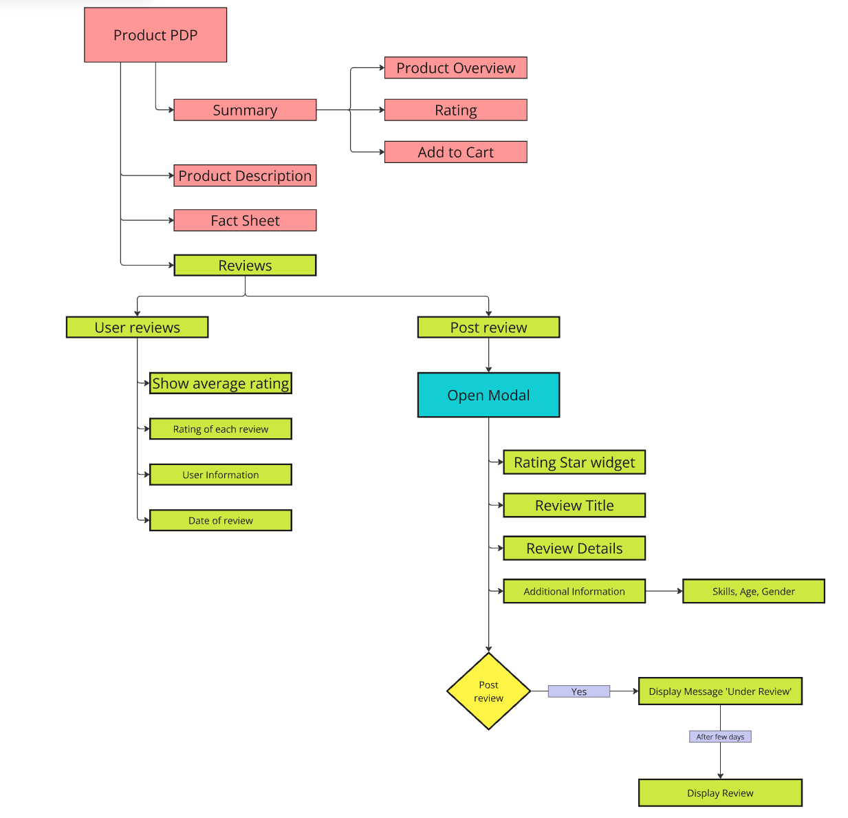
How review system works ?

Flow chart helped us to identify each step a user takes to create a review and which features they engage with.

Our review system?

Lacked trust, lower ratings, Negative reviews and bad user experience.

1- Writing review button was univiting and very small which created a friction for users to leave a review.

2- Reviews from anonymous customers lead to customer distrust leading to lower conversion.

3- Average rating and count of rating section looked dull and did not connect well with the users.

4- The width of the whole review section created difficulty in reading the review and reply from customer service was same as the review from the customer providing readers with no difference..

Better user experience leading to better conversions and happy customers!

Through extensive ideation and design feedback sessions, we developed a strong foundation concept for building a review system. By emphasizing the incremental delivery of review features, we were able to closely monitor usability and iterate effectively. This approach resulted in a high volume of verified reviews and improved user ratings within the first few months of rolling out features to end users.

Product Display Page

After Purchase - Review Invite

Customer needs to be reminded to review products, in order to invite them for reviews we implemented email automation that triggers invite to customers to review products that they have bought after 2 weeks.

  1. Engaging content of the email to let user interact directly with stars that lead the customers to the product’s review popup, allowing users to swiftly fill in their review and also mark their review as verified review, this increases trust and authenticity of the review.

  2. Now we can link emails and verify reviews based on their referrer, increasing the no. of verified reviews.

  3. Not spamming users with multiple emails but instead sending email for the most expensive product in their last order and the email is sent after 2 weeks, allowing customers enough time to be with the product and use it.

  4. Ensuring no duplication of emails and invites to review to be sent to users.

Call-to-Action Section: Encourage Customer Reviews
This section strategically utilizes the Primary Button to prompt customers to leave reviews. To enhance visibility and engagement:

  • The button is designed to stand out with a primary button and action-oriented text.

  • Informative messaging is placed nearby to assure users that all reviews are verified for authenticity, fostering trust and credibility.

Enhanced Review Section: Building Trust and Engagement
The redesigned review section incorporates several key features to enhance user experience and credibility:

  • Verified Review Badge: Clearly displayed to assure users of review authenticity.

  • Customer Name Display: Personalizes the reviews while maintaining privacy.

  • Auto-Translate Feature: Allows users to read reviews in their preferred language, breaking language barriers.

  • Helpful Voting: Enables users to upvote reviews that provide value, helping highlight the most useful feedback.

  • Report Option: Empowers users to flag inappropriate or irrelevant content, ensuring a trustworthy review ecosystem.

Customer Review Overview: Simplifying Decision-Making
The customer review section has been designed to highlight key insights, enabling quicker and more informed decisions:

  • Rating Distribution: A visual representation shows the breakdown of reviews by star ratings, providing a clear overview of customer sentiment.

  • Prominent Average Rating: The overall average rating is emphasized with bold typography and strategic placement, instantly catching users’ attention and offering a quick assessment of product/service quality.

Proactively Addressing Low Rating

To tackle the challenge of unhappy customers leaving lower ratings as a means to gain attention from customer service—impacting product ratings and increasing the burden on support teams—a targeted solution was implemented:

  • Interactive Prompt for Low Ratings: When users select 1 or 2 stars, a custom prompt encourages them to directly contact customer service.

  • Seamless Support Redirection: The prompt provides a direct channel to customer support, ensuring their concerns are heard and addressed promptly.

  • Impact: This proactive approach significantly reduces the number of negative reviews posted, preserves overall product ratings, and alleviates pressure on the customer service team by streamlining complaint handling.

Valuable outcomes that promises success!

A 200% increase in verified reviews. This surge in review volume significantly enhanced the trustworthiness of our products, leading to:

  • Improved Average Rating: The average product rating rose to 4.2 stars, now prominently featured on Google search snippets and product pages, increasing customer confidence.

  • Higher Conversion Rates: Greater visibility and credibility from positive reviews translated into measurable improvements in conversion rates.

Streamlined Support with Integrated Systems:
Embedding customer support within the review submission process minimized negative reviews by 40% and optimized workflows for the customer service team, creating a more seamless experience for both customers and support agents.

Global Expansion via Auto-Translation:
The auto-translation feature, launched in December 2024, enables customers to read reviews in their preferred languages. This innovation plans to significantly boost conversions in international markets by making reviews accessible to a broader audience.

Exceptional Growth in Review Volume:
By June 2024, the review invite system delivered exceptional growth:

  • 365% increase in reviews per order.

  • Total reviews skyrocketed from 470 in April to 2,288 in June

Looking Ahead: Innovating for the Future


While the results so far are promising, our design vision is yet to be fully realized. We are continuously tracking feedback and refining the review system. Upcoming enhancements will include:

  • Media Upload: Allowing customers to share photos and videos with their reviews.

  • Reporting Features: Empowering users to flag inappropriate reviews.

  • Loyal Customer Recognition: Highlighting and rewarding loyal contributors.

  • And Much More: Expanding features to further enhance customer trust and engagement.

Our commitment to innovation ensures we remain customer-focused while delivering a seamless and impactful review experience.